曾被央视表扬的维权名人被法院悬赏执行 成“资深老赖”_人民监督网 

曾被央视表扬的维权名人被法院悬赏执行 成“资深老赖”

2017-12-24 01:44 来源于:大白新闻 | 作者:记者/王梅梅统筹/纪欣 | 浏览:
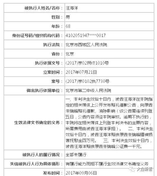
北京市西城区法院近日签发的“围剿”全国法院失信被执行人“老赖”)的悬赏公告中,被执行人汪海洋因其在多起诉讼中败诉后却长时间不履行法院判决成为“资深老赖”.

【记者/王梅梅统筹/纪欣】今日(12月23日),大白新闻从多个渠道获悉,在北京市西城区人民法院近日签发的一则关于“围剿”全国法院失信被执行人(即俗称的“老赖”) 的悬赏公告中,被执行人汪海洋是曾被央视和人民网形容为知名的维权名人。因其在多起诉讼中败诉后却长时间不履行法院判决成为“资深老赖”。

null

null

(悬赏内容第一条更为:协助执行部门在北京市范围内查找到被执行人汪海洋的,申请人给予提供线索者人民币2000元奖励。)
 



图:资深老赖汪海洋


图:资深老赖汪海洋


图:资深老赖汪海洋

法院悬赏“围剿老赖”

今天,大白新闻联系到悬赏公告申请人朱某某,对方表示,近日,自己已经向北京市西城区人民法院提出悬赏申请,并获得法院同意。法院将对汪海洋采取强制执行措施。

下午,大白新闻从相关渠道证实,该悬赏公告确为北京市西城区法院于12月19日做出的,文件编码为171221-135445-1232-465-745275。公告中称,如果为申请人朱某某提供汪海洋的相关线索,可获得2000元到6000多元不等的奖赏。

随后,大白新闻在最高人民法院全国法院失信被执行人名单信息公布与查询系统上看到,汪海洋名列其中,成为“老赖”。

null

null

null

最高人民法院官网截图

多次在网上发表诋毁性言论而败诉

大白新闻从裁判文书网上了解到,此前汪海洋因多次在网上发布侮辱、诋毁别人的言论,被多人起诉,但均败诉,相关案件仍在执行中。

null

null

null

2013年4月22日,河南省郑州市金水区人民法院民事判决书显示,2011年8月,汪海洋发布多条网贴,涉及诈骗、乱伦、包养情人等诽谤程某某的言论,构成侵害名誉权,需赔偿程某某精神抚慰金2000元。

2013年5月20日,江西省上饶市中级人民法院判决书显示,上诉人汪海洋(原审被告)因不服江西省鄱阳县人民法院的一审判决向市人民法院上诉。经审理查明,二审法院判决,因汪海洋先后于2011年4月25日,5月7日在某知名网站发布侵害陈某某(原审原告)民事权益的帖子,维持一审判决,并支付陈某某精神损害抚慰金3000元。

2014年3月21日,河南省郑州市中级人民法院民事判决书显示,上诉人汪海洋(原审被告)因不服河南省郑州市金水区人民法院一审判决向市中级人民法院提起上诉。经审理查明,二审法院判决,2012年6月24日,汪海洋发帖丑化王某某(原审原告),维持一审判决,并支付王某某神损害抚慰金2000元。

根据朱某某提供的相关资料,2017年12月21日,北京市西城区人民法院发布两份公告显示,汪海洋分别于2013年2月5日,2012年12月12日在网上发布侮辱、诋毁朱某某的视频及贴文,被判赔偿朱某某共计60000元,但汪海洋不履行判决书,法院强制刊登判决书内容。

  对此,大白新闻数次联系朱某某、汪海洋权属、侵权一案的承办法官未果,另一名执行法官以“不便透露”拒绝了记者采访。


汪海洋曾是央视、人民网点名的维权名人

据媒体报道,以前的汪海洋是一名备受人拥戴的“委托代理人”。自从帮一名律师状告河南省司法厅,最终胜诉之后,汪海洋就建立了自己的“公民维权热线”,很多人曾求助于他为自己“伸冤”。
2006年,央视某社会故事栏目主持人曾评价:“说起汪海洋,这也是个‘神人’,其人‘神’就‘神’在法院还未下判决,他就预知了判决结果,而且不止一次。”
当时,正春风得意的汪海洋用“刁民”一词形容自己,他说,“在有些当官的看来,我不仅是一个刁民,还是头号刁民,可我老汪‘刁’得有路数,像我这样的刁民应该多多益善。”彼时的“刁民”还是一个褒义词,汪海洋也一度非常自豪。
10多年前,人民网某篇文章如此评价汪海洋:作为一个老百姓,他以帮别人打官司为己任,特别是免费帮别人打“民告官”的官司。他帮别人打了十几起官司,没有一起败诉。【资料来源:最高人民法院官网、人民网、大河报】

责任编辑:rmjdw
顶一下
(0)
0%
踩一下
(0)
0%
------分隔线----------------------------
人民监督网郑重提示:
    国家主席习近平:宪法是国家的根本法,是治国安邦的总章程,具有最高的法律地位、法律权威、法律效力,具有根本性、全局性、稳定性、长期性。任何组织或者个人,都不得有超越宪法和法律的特权。一切违反宪法和法律的行为,都必须予以追究。
    《中华人民共和国宪法》第五条规定:一切法律、行政法规和地方性法规都不得同宪法相抵触。一切违反宪法和法律的行为,必须予以追究。任何组织或者个人都不得有超越宪法和法律的特权。
    《中华人民共和国宪法》第二十七条规定:一切国家机关和国家工作人员必须倾听人民的意见和建议,接受人民的监督。
    《中华人民共和国宪法》第三十五条规定:中华人民共和国公民有言论、出版的自由。
    《中华人民共和国宪法》第四十一条规定:中华人民共和国公民对于任何国家机关和国家工作人员,有提出批评和建议的权利。
    
发表评论
评论需登录会员 会员登录 会员注册
评论列表

编辑推荐


X
分享到微信

友情链接

央视网 凤凰网 财新网 金融时报 北京青年报 联合早报 新浪网 新华网 人民网 中国网 中央纪委 中国广播网 中国新闻网 中国青年报 观察者 新京报 今日头条 腾讯网